俗话说:“早春早春,慎防春瘟”。春暖花开,万物复苏,各种有害病菌繁殖加快,加上气候变化无常,春季是各种传染病的高发季节,学校人员密集,一旦传染病出现更容易传播。
春季是流感等呼吸道传染病以及手足口病、诺如病毒感染等肠道传染病的高发季节。寒假春节期间人员跨区域流动和聚集性活动明显增加,传染病传播风险加大,因此我们有必要了解常见春季传染病防控知识,保障自身身体健康。
01流行性感冒
流感,由流感病毒引起的急性呼吸道传染病,具有很强的传染性。潜伏期1~3日。
主要症状:发热、头痛、流涕、咽痛、干咳,全身肌肉、关节酸痛不适等,发热一般持续3~4天,也有表现为较重的肺炎或胃肠型流感。

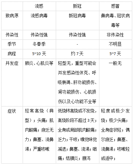
下表列举了正在我国流行的几种呼吸道传染病特征的异同点。

02水痘
由水痘—带状疱疹病毒感染引起的急性传染病,传染性强,传播途径主要是呼吸道飞沫或直接接触传染,易造成暴发流行,多见于1~14岁儿童。
主要症状
患儿通常会出现发热、发痒的红疹,水痘向心性分布,最初出现于身躯(前胸、后背),且分布较密集,然后向面部和四肢散布,持续3~4天后变干、结痂。患者自发病前1~2天直至皮疹干燥结痂期,均有传染性。人体感染水痘病毒后,经过大约2周的潜伏期后发病。疱疹期有明显的痛痒,如挠抓后继发感染,则可留下轻度凹痕。
治疗
水痘属于自限性疾病,一般不需要特殊治疗。水痘一般不会引起严重的并发症,但个别患儿在病程后期可并发脑炎,故应密切观察孩子情况,积极对症处理。

03流行性腮腺炎
流行性腮腺炎是由腮腺炎病毒侵犯腮腺引起的急性呼吸道传染病,并可侵犯各种腺组织或神经系统及肝、肾、心脏、关节等器官,多见于儿童及青少年,冬春季多发,在托幼机构、学校等易造成暴发流行。
主要症状
多数起病较急,有发热、畏寒、头痛、咽痛等全身不适。数小时后,一侧腮腺肿大、疼痛,咀嚼时更痛。1~4天后,另一侧腮腺也肿痛,表面发热,手压时有弹性感和压痛,3~5天到达高峰,7~10天逐渐消退。
传播途径
通过飞沬传染,少数通过用具传染。病毒由呼吸道侵入人体,引起腮腺或颌下腺肿胀。

04诺如病毒感染性腹泻
诺如病毒是杯状病毒科的一种肠道病毒,人感染病毒后可发生以腹痛、腹泻、呕吐为主要症状的急性胃肠炎。
潜伏期、传染性、治疗
诺如病毒潜伏期非常短,感染后48小时内人的身体就会出现强烈反应。感染者的吐泻物含有大量病毒,很容易污染环境,极易通过粪口途径或间接接触被呕吐物、排泄物污染的环境及气溶胶传播,还可经食物和水传播。病程一般是2~3天。
属于自限性疾病。治疗上应针对病因,对症治疗。如果出现脱水现象,还需要口服补液盐,脱水、腹泻比较严重的,需及时去医院治疗。

春季传染病预防措施
1.勤洗手
尤其是在咳嗽或打喷嚏后、就餐前或接触污染环境后要洗手,是预防流感等呼吸道传染病的重要措施。
2.保持环境清洁和通风
经常室内清洁,每天保证一定时间开窗通风。
3.注意及时增减衣物
春季天气变化多端,衣服增减要适当,还注意孩子运动后出汗较多容易着凉现象。
4.少聚集
传染病高发季节,尽量减少到人群密集场所活动;在人群密集、空气流通不畅的场所或交通工具上建议科学佩戴口罩。
5.保持良好的卫生习惯
咳嗽或打喷嚏时,用纸巾、毛巾等遮住口鼻,咳嗽或打喷嚏后洗手,尽量避免用手触摸眼睛、鼻或口。
6.出现症状应居家休息,如症状较重需及早就医。
7.及时接种相关疫苗
及时接种疫苗是阻止传染病发生的最佳手段。
8.坚持锻炼、平衡营养、保证睡眠。

